各县(市、区)农业农村局,局属有关单位:
为切实维护渔业生产秩序,加强渔业资源和水域生态环境保护,提升渔业治理体系和治理能力现代化水平,促进渔业高质量发展,按照《中华人民共和国渔业法》、《中华人民共和国黄河保护法》、《中华人民共和国野生动物保护法》等规定,我局制定了《“渔政亮剑2025”系列专项执法行动实施方案》。现印发给你们,请结合本地实际抓好贯彻落实。
联 系 人:市局畜牧渔政科
姚丽娟 13233226323
邮 箱:ycxmyzk2019@163.com
市农业综合行政执法队
张卫红 15513974521
邮 箱:ycnwzfzd@163.com
运城市农业农村局办公室
2025年3月28日
“渔政亮剑2025”系列专项执法行动实施方案
为确保我市系列专项执法行动顺利实施,进一步规范渔业生产活动,加强渔业水域生态文明建设,促进渔业高质量发展和现代化建设,制定本方案。
一、指导思想
全面贯彻落实党的二十大、二十届二中、三中全会精神、中央农村工作会议、省委、市委农村工作会议精神,深入贯彻习近平法治思想和生态文明思想,以破解危害渔业发展的顽瘴痼疾为导向,牢牢守住渔业生物安全、质量安全、生态安全、生产安全等底线红线,进一步强化执法监管,提升执法质效,完善执法机制,以最严厉执法、最严格监管,切实维护好渔业生产秩序,为全市渔业高质量发展和现代化建设提供有力保障。
二、组织领导
“渔政亮剑2025”系列专项执法行动由市农业农村局统一领导,畜牧渔政科统筹协调,各县(市、区)农业农村局渔业渔政管理机构和农业综合行政执法机构具体组织实施。
“渔政亮剑2025”系列专项执法行动成立领导小组,组长由市农业农村局分管领导担任,副组长由畜牧渔政科科长担任,成员包括各县(市、区)农业农村局分管渔业渔政或农业综合行政执法工作的副局长,领导小组办公室设在市局畜牧渔政科。
三、行动任务
“渔政亮剑2025”分为五个具体专项执法行动。
(一)黄河流域休禁渔专项行动。一是统筹水域分段管控。加强对黄河、汾河等水域土著鱼类资源管护,强化常态化巡护,织密网络、事前防范、打击偷捕,严打“绝户网”、电鱼等捕捞行为,有力保护水生生物资源。在禁渔期要加大对黄河水域,特别是小浪底水库库区等渔船集中地涉渔船舶的管控,重点打击禁渔期私自非法偷捕等违法行为。二是加强重点区域执法。聚焦行政区域交界、案件多发等重点水域,加大执法巡查力度,配合公安等部门重点查处打击有组织、成规模、链条化的捕运销违法犯罪团伙。三是加强销售非法捕捞渔获物监管。配合市场监管等部门,通过对水产市场等重点区域执法监管,严厉打击销售非法捕捞渔获物等行为。
(二)保护水生野生动物专项行动。一是开展栖息地监管巡查。全面深入水生野生动物自然保护地,强化对大鲵等物种主要栖息地监管巡查,严厉打击非法猎捕行为。二是规范经营利用。配合公安、市场监管等部门,强化对餐饮、中药材、珠宝工艺品经营场所等重点场所的检查监管,以野生大鲵、海马、鳄鱼、鲟鱼等物种为执法重点,依法查处未经批准或超期限、超范围经营利用水生野生动物及其制品行为。三是严管繁育展演活动。加强对海洋馆、水族馆和博物馆等繁育展演场所监管,清查登记鲸豚、鲸鲨、海龟、斑海豹等物种在养情况以及水生野生动物制品展示展览情况,并录入全国重点保护水生野生动物信息管理系统。对执法中发现在养数量和许可证记录无法对应的,责令限期整改;在养数量超过许可证记录又无法说明合法来源的,要依法严肃查处。
(三)打击整治涉渔“三无”船舶和违规渔具渔法专项行动。一是规范渔船管理。对辖区内存量渔船开展拉网式排查,掌握渔船动态,强化渔船管理。二是打击涉渔“三无”船舶。按照地方政府牵头、多部门齐抓共管的工作机制要求,对于检查发现的涉渔“三无”船舶,一律依法依规处置。三是整治违规网具和电毒炸鱼。配合网信、公安、市场监管等部门严厉打击违法制造、线上线下销售违规网具、电毒炸鱼工具等行为。对于在休禁渔区、休禁渔期电毒炸鱼或使用禁用渔具等严重违法行为,依法移送司法机关追究刑事责任。四是集中拆解销毁。组织涉渔“三无”船舶和“绝户网”、电毒炸鱼工具等集中公开拆解销毁活动,有力震慑不法行为。
(四)水产养殖专项执法行动。一是开展投入品使用监管执法。重点查处违反水产养殖相关法律法规的企业和个人,维护水产养殖产业发展良好秩序。定期巡查水产养殖过程中是否按规定建立、保存水产品生产记录,是否伪造、变造水产品生产记录,是否按照国家有关规定使用兽药,是否建立用药记录,是否使用禁用药物,从源头保障水产品质量安全。二是开展持证养殖生产监管执法。重点检查在全民所有水域滩涂从事水产养殖生产的单位和个人是否依法取得养殖证,是否超越养殖证规定的范围进行养殖生产;水产苗种生产者(自育、自用水产苗种的除外)是否持有有效的水产苗种生产许可证,按照水产苗种生产许可证规定的范围、种类等开展水产苗种生产。三是开展苗种检疫监管执法。重点对出售或者运输水产苗种是否申报检疫、是否获取《动物检疫合格证明》情况进行检查,检疫不合格的是否重新申报检疫或进行相关处理。
(五)渔业安全生产隐患治理专项行动。一是持续开展渔业养殖安全事故隐患排查整治。各县(市、区)渔业安全生产检查组持续开展对本辖区渔业养殖安全事故隐患排查整治。以养殖棚体、生产用水用电、水上作业等为重点,采用“行业监管+行政执法”相结合的工作方式,开展多次专项排查行动,有效保障渔业生产环境安全,防止安全事故的发生。二是着力抓好渔业船舶安全隐患整改落实。以船体结构、救生衣规范配备为重点,持续深入开展渔业船舶安全隐患“过筛子”行动,建立台账和问题清单。对发现的安全隐患,要督促相关船东及时整改到位,属于重大安全隐患的,要重新登船核验隐患整改情况,整改不到位的,坚决不允许下水作业,积极推动船东落实落细隐患整改。
除上述5个专项执法行动外,各县(市、区)要按照有关部署要求,结合实际、立足职能,统筹抓好水产种质资源、涉渔工程、外来物种防治等监管执法工作。
四、工作要求
(一)加强组织实施,细化落实措施。各县(市、区)要按照本方案的部署要求,明确工作重点,细化落实措施,制定本地“渔政亮剑2025”工作实施方案,部署做好各项执法行动。要明确一名渔业渔政或农业综合行政执法工作的分管负责同志担任“渔政亮剑2025”系列专项执法行动领导小组成员,相关股室主要负责同志担任联络员。相关人员名单于3月31日前报市局畜牧渔政科,报送格式见附件1。
(二)深化部门协作,加强行刑衔接。主动加强与公安、交通运输、水利、市场监管、网信等部门沟通协调,推动实现不同执法单位间信息联通、线索联查、执法联动、案件联办。积极配合公安、法院、检察院等部门,加强行刑衔接,深挖渔业领域涉黑涉恶线索,坚决打击组织化、团伙化、链条化违法犯罪活动。
(三)深入普法宣传,强化支撑保障。严格落实“谁执法谁普法”普法责任制,聚焦《中华人民共和国渔业法》修订、渔船管理改革等新制度、新形势、新要求,针对性做好宣传教育工作。强化渔政执法船艇等装备建设,组织开展渔政执法能力提升活动,增强一线渔政执法人员实务技能。完善执法激励机制,对工作突出的集体和个人,以适当方式给予表扬。
请各县(市、区)将“渔政亮剑2025”上半年执法行动工作总结(7月1日前)、黄河流域禁渔专项执法行动工作总结及附件2-5(8月1日前)、全年执法行动工作总结(11月15日前)报送至市局畜牧渔政科和农业综合行政执法队(电子版请同时发送)。
专项执法行动期间,遇重大情况请及时报我局畜牧渔政科和农业综合行政执法队。
附件:
1.“渔政亮剑2025”系列专项执法行动领导小组成员联络员名单
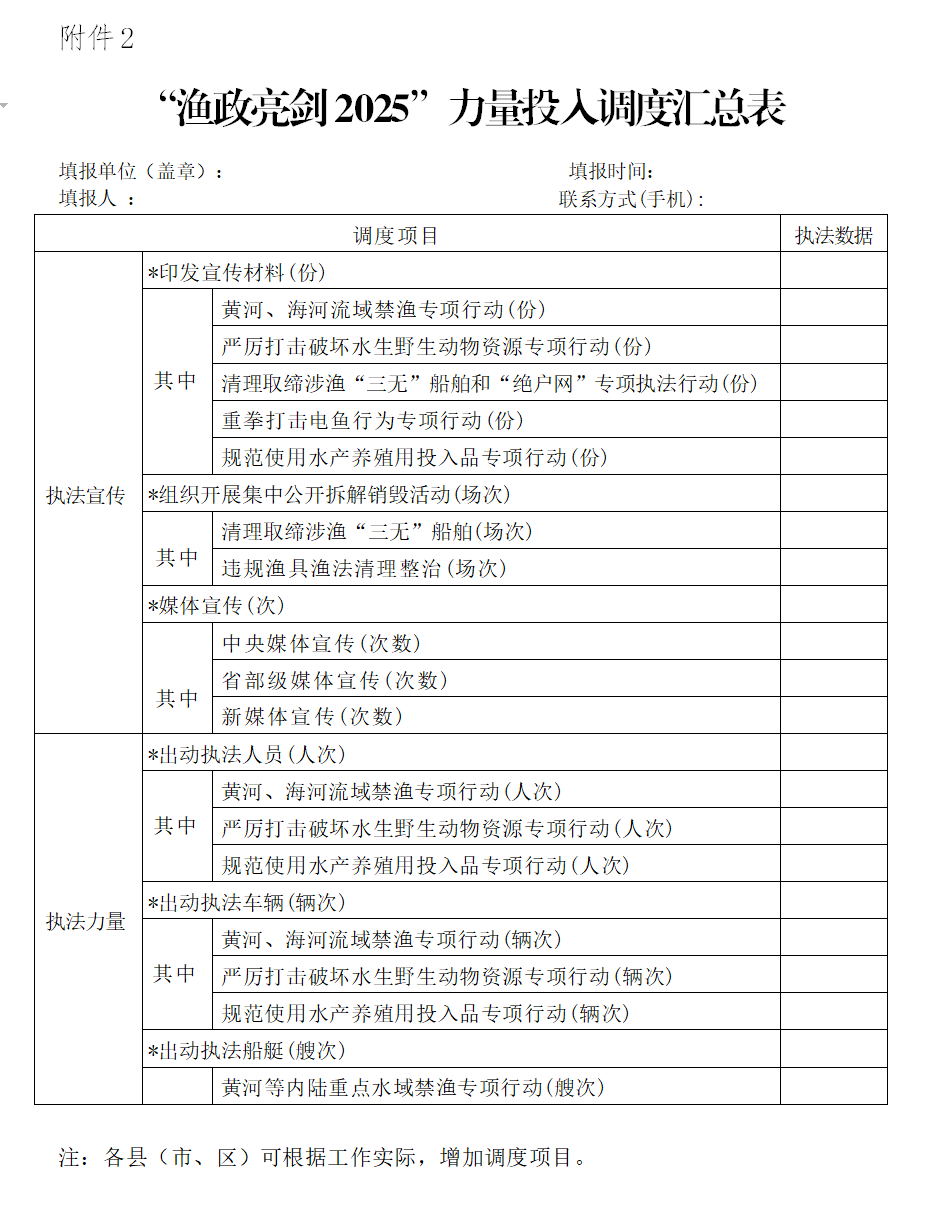
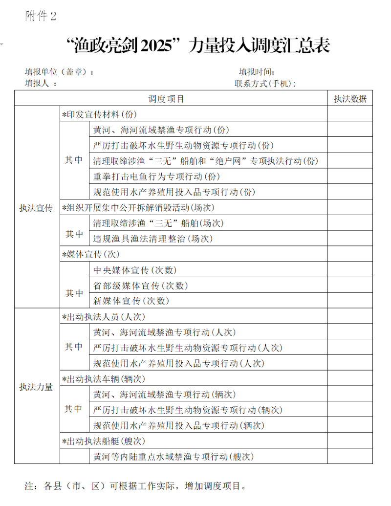
2.“渔政亮剑2025”力量投入调度汇总表
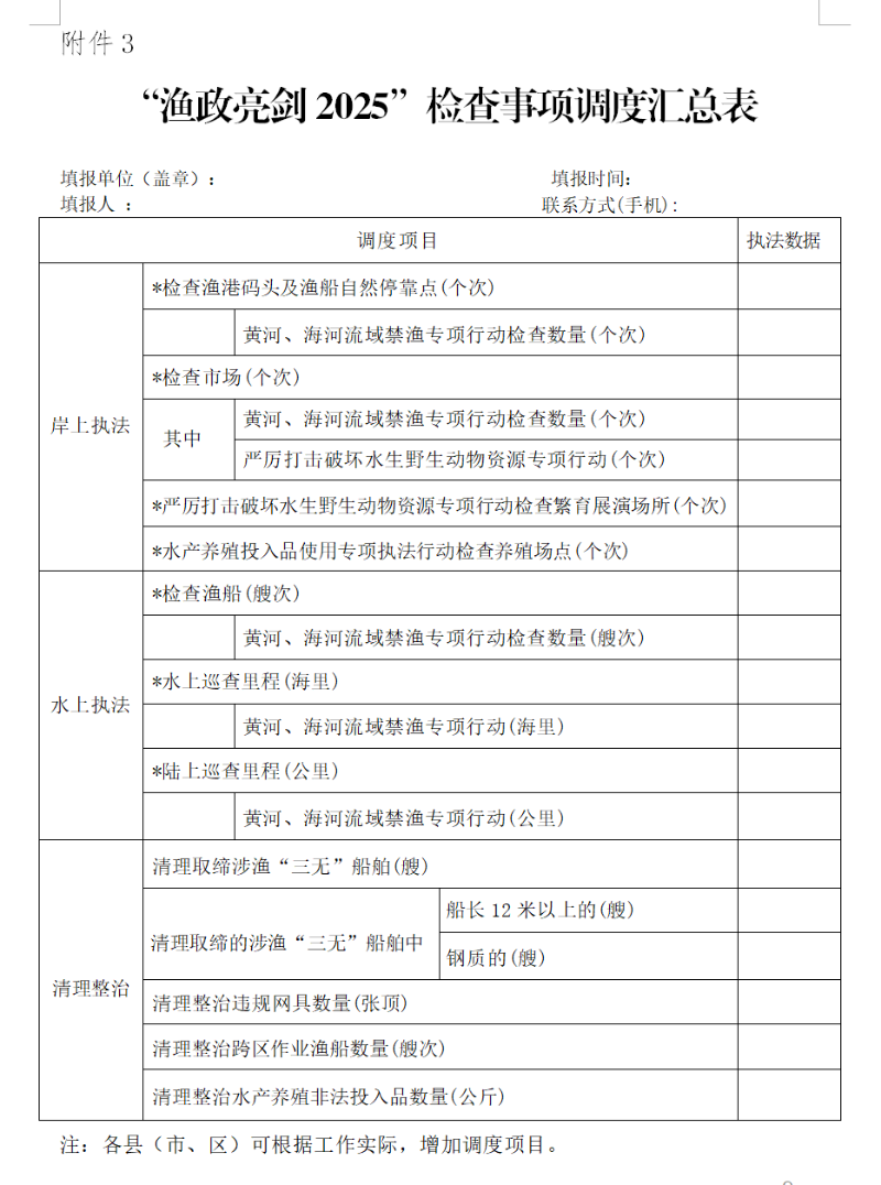
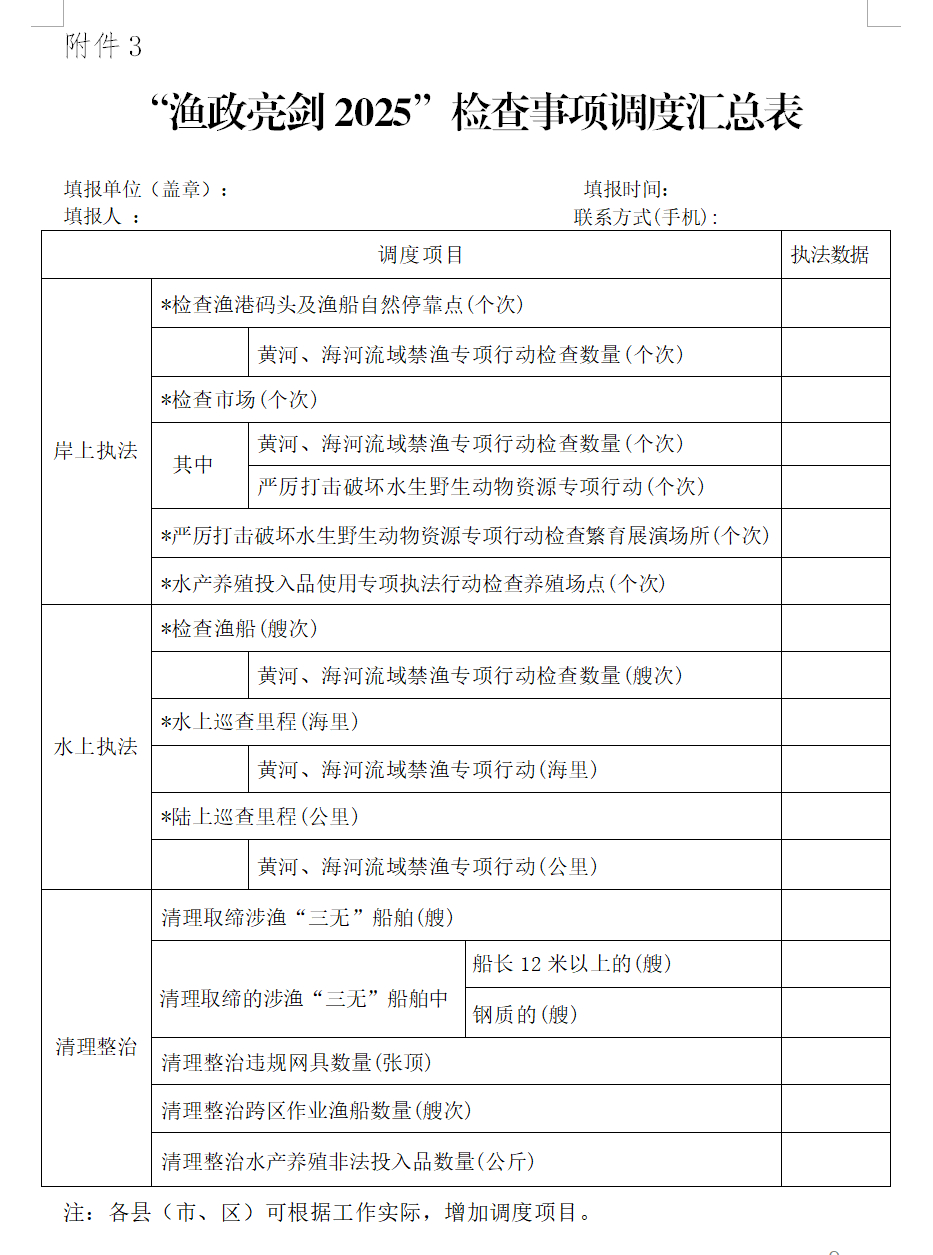
3.“渔政亮剑2025”检查事项调度汇总表
4.“渔政亮剑2025”查办案件调度汇总表
5.“渔政亮剑2025”水产养殖专项执法汇总表
首 页
要闻动态
必威登录网站
政务公开
必威官方网
政民互动