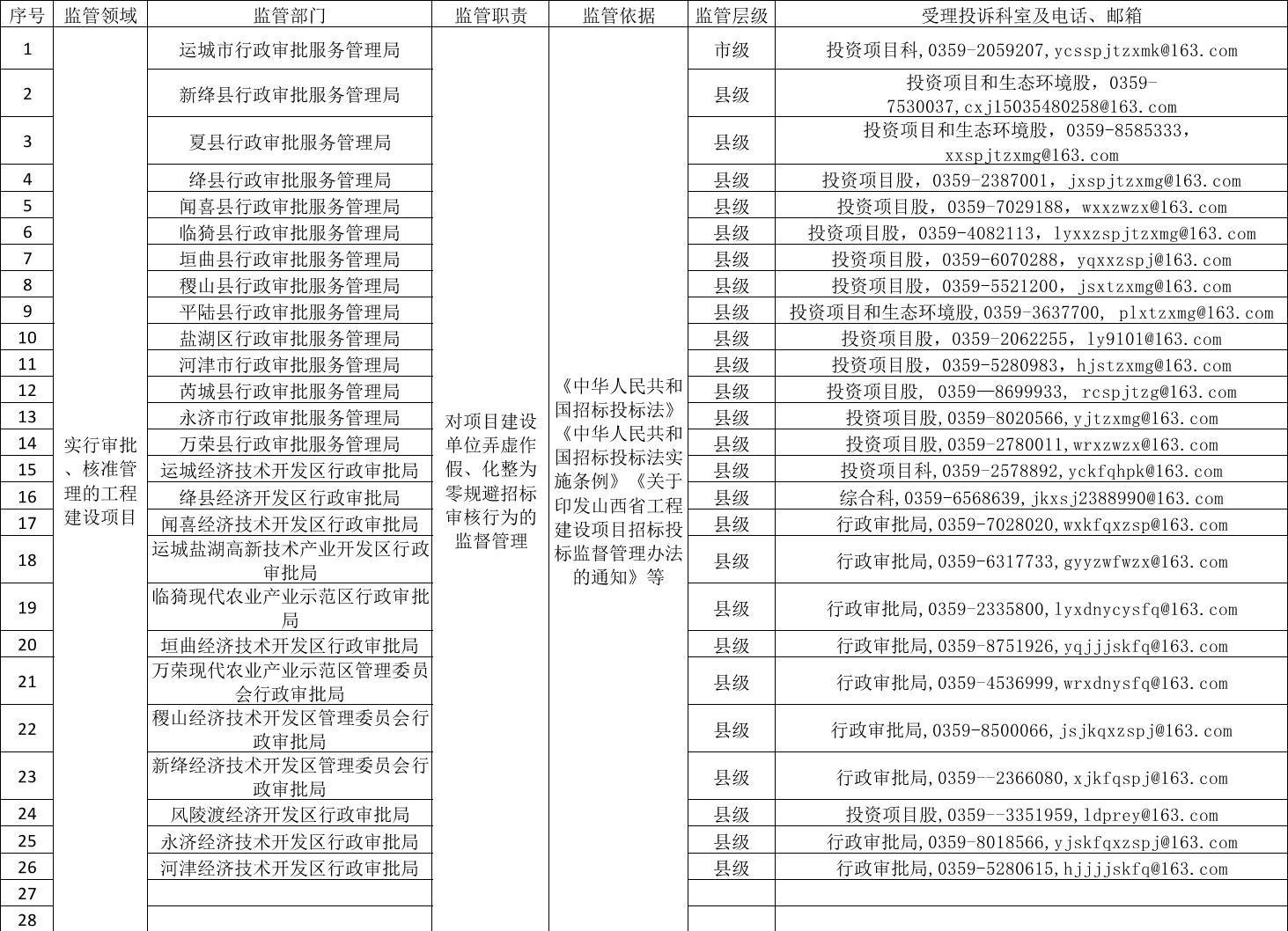
运城市工程建设领域依法必须招标项目行政审批行政监管职责清单

发布时间: 2024年03月14日 11:55:07



主办单位:运城市公共资源交易中心(市政府采购中心)

技术支持:0359-2222971

备案号:晋ICP 19004826 网站标识码1408000056晋公网安备:140802020199号

// $(function() { // Cms.attachment("","269400","0","attach"); // Cms.viewCount("","269400"); // Cms.siteFlow("", location.href, document.referrer); // });
Baidu
map